龙 顺,国是智库成都文化研究院研究员(四川 成都 610000)
摘要:本文旨在从哲学范式与认知逻辑的底层维度,探讨中医与现代医学在肿瘤辅助治疗及慢性疼痛管理(如风湿性、骨关节疼痛)中的异同及其特殊作用。研究将此类疾病界定为典型的“复杂适应系统”,指出其非线性、多因素特征是单纯线性干预失效的根本原因。研究表明:中医以“整体观”“辨证论治”与长期临床实践积淀为基础,本质上是多靶点、低强度、系统导向的调节性干预,强调通过多成分、多靶点的“弱干预”触发机体自组织修复,在改善生存质量、缓解症状、减毒增效方面展现出独特优势;现代医学则基于“还原论”与“靶向干预”,擅长病灶清除与指标控制,但在应对系统性失衡与功能性症状时存在认知边界。二者在哲学起点、干预逻辑与时间尺度上存在根本差异,但现代医学的系统生物学转向与中医整体观正呈现出范式趋同的态势。本文提出“双轨并行”的整合模型——现代医学主攻“病灶控制”,中医主攻“整体调和与正气维系”,并倡导建立融合生物指标与患者主观体验的整合评价体系,推动中西医从对立走向“相向而行”。
关键词:中医;现代医学;哲学范式;复杂适应系统;辨证论治;整合医学
引 言
在全球慢性病负担持续加重、肿瘤发病率逐年上升的背景下,肿瘤辅助治疗与慢性疼痛管理已成为现代医学面临的重要挑战。这类“疑难杂症”不仅表现为难治性,更在于其本质上属于复杂适应系统(指由多组分相互作用构成,能通过自组织、自适应应对环境变化的动态系统),表现为多因素参与、多系统联动、病理机制具有非线性与涌现性特征。尽管现代医学在病灶清除、指标控制方面取得显著进展,但在改善患者生存质量、缓解癌因性疲乏、控制药物依赖性疼痛等方面仍显不足。尤其对于风湿性疼痛、骨关节退行性病变等以“功能失调”为核心的慢性疼痛,长期使用非甾体抗炎药、激素或生物制剂常伴随显著副作用,治疗陷入瓶颈,这正是试图用线性的还原论手段解决非线性系统问题的典型困境。
与此同时,中医在上述领域展现出持续而广泛的应用活力。从“扶正祛邪”到“通则不痛”,其理论根植于中医整体观与动态平衡思想,强调通过调节气血、调和阴阳以恢复机体自稳能力。大量临床实践与部分系统评价表明,中医在减轻化疗副作用、改善食欲与睡眠、缓解慢性疼痛方面具有潜在价值。然而,其“经验性”“非标准化”的特征常遭质疑,根本原因在于其认知范式与现代医学存在深层差异。
当前,对中医的研究多集中于有效成分提取或单方疗效验证,忽视了其背后完整的哲学体系与临床逻辑。尽管中药单体研究(如青蒿素、三氧化二砷治疗APL)在揭示药效物质基础和推动国际化方面取得重大突破,但现有研究范式多聚焦于还原论路径,相对忽视了中医‘辨证论治’与‘复方配伍’的整体性逻辑,一定程度上导致研究成果难以全面指导复杂疾病的个体化临床实践。本文认为,与其在“科学性”上争辩高下,不如回归“医学本质”,即如何更好地服务于处于复杂疾病状态下的患者。因此,本研究不以验证具体药方疗效为目标,而是从哲学认知、方法论逻辑与治疗目标三个层面,引入复杂系统视角,系统比较中医与现代医学在肿瘤辅助与慢性疼痛领域的异同,剖析前者“特殊作用”的底层逻辑,并探索二者从“并存”走向“融合”的可能路径。研究采用文献分析法与理论思辨法,结合医学哲学、中西医结合理论及临床指南,构建一个以“患者为中心”的双轨整合模型,为未来中西医协同提供理论支持与实践框架。
本研究通过哲学与方法论层面的比较,结合复杂系统理论,揭示中医在现代医学体系中的不可替代性价值,推动从“对立”到“互补”的范式转变。本研究试图回答:中医在哪些层面弥补了现代医学的认知空白?二者如何实现范式融合?
一、中医的认知范式(整体观与动态平衡)
中医的理论根基深植于中医传统哲学体系,其认知模式并非建立在解剖学与分子生物学之上,而是以“天人相应”“阴阳五行”“气血津液”为核心框架,形成了一套独特的关于生命、疾病与治疗的理解方式。这一认知范式可概括为整体观与动态平衡观,二者共同构成了中医在面对肿瘤辅助治疗与慢性疼痛管理这类复杂系统问题时的思维基石。在此需要特别指出的是,非药物干预如针灸、推拿、情志调摄等非药物疗法也是重要的一环。
(一)整体观:从“局部病灶”到“全身状态”的跃迁
中医认为,人体是一个有机整体,脏腑、经络、气血相互关联,且与自然环境、情志变化密切相关。疾病的发生并非孤立器官的病变,而是系统失衡的表现。《素问・痹论》云:“风寒湿三气杂至,合而为痹。”此说揭示风湿性疼痛并非单纯关节问题,而是外邪侵袭、正气不足、气血运行失常的综合结果。同样,肿瘤在中医中多归为“积聚”“癥瘕”,其成因强调“正气存内,邪不可干”(《黄帝内经·素问·刺法论》),“邪之所凑,其气必虚”(《黄帝内经·素问·评热病论》),即正气亏虚为内因,痰瘀毒结为标象。
这一整体观决定了中医的干预策略不以“灭瘤”“止痛”为唯一目标,而以“扶正祛邪”“调和气血”为根本法则。例如,在肿瘤辅助治疗中,常用黄芪、党参、白术等补气健脾之品以增强体质;用半枝莲、白花蛇舌草等清热解毒之药以抑制邪毒;配伍丹参、三棱、莪术以活血化瘀,防止“久病入络”。临床研究显示,对中晚期肺癌等肿瘤患者,在标准化疗基础上联合此类复方(如黄芪30g、白术15g、半枝莲30g、白花蛇舌草30g、丹参15g等),可显著改善免疫功能(CD4⁺/CD8⁺比值升高)、降低炎症因子(IL-6、TNF-α)、减少肿瘤标志物(CEA、VEGF),并提升生活质量。此类配伍体现的正是对“人”的整体调节,而非对“瘤”的单一攻击。
(二)动态平衡观:辨证论治与个体化调适
中医强调“无恒病,有恒动”,疾病是动态演变的过程,治疗必须随证而变。所谓“辨证论治”,即根据患者当前的寒热虚实、舌脉表现、情绪状态等综合信息,判断其“证型”,进而制定个性化方案。此模式与现代医学的“标准化路径”形成鲜明对比。
在慢性疼痛管理中,同一类风湿关节炎患者,有人表现为关节冷痛、遇寒加重(属“寒痹”),治宜温经散寒,用附子、细辛等;有人红肿热痛、口干舌燥(属“热痹”),则宜清热通络,用忍冬藤、黄柏等。这种“同病异治”的实践,正是动态平衡观的体现,治疗目标不是消除某个指标,而是恢复机体的自我调节能力。
中医的“经验性”与“地域性”也源于此。不同地区的气候、水土、饮食结构影响人体体质,使得中药应用呈现地方特色。如云南多用重楼、草乌,贵州善用见血飞、七叶莲,皆为长期人用经验在特定生态与人群中的动态适应结果。这种“地方性知识”虽难标准化,却蕴含着对复杂系统演变规律的深刻理解。
(三)时间观与治疗节奏:缓效图本,重在“治未病”
中医治疗强调“急则治标,缓则治本”,在肿瘤与慢性疼痛中尤重“缓图”。与现代医学追求“快速缓解”不同,中医更注重长期调理,通过持续调节,提升机体抗病能力,延缓疾病进展。《金匮要略》提出“见肝之病,知肝传脾,当先实脾”,体现“治未病”思想——在肿瘤尚未转移前即调理脾胃,防微杜渐。这种时间观赋予中医在带瘤生存与长期疼痛管理中的独特价值。它不承诺“根除”,但致力于“共存”,让患者活得更有质量、更有尊严。
二、现代医学的认知范式(还原论与靶点干预)
与中医的整体动态观相对,传统上,现代医学主流范式的认知范式建立在生物医学模型之上,其核心是还原论与靶点干预。这一范式在急性病、感染性疾病、外科手术等领域取得巨大成功,在应对如肿瘤与慢性疼痛等复杂系统性疾病时,其传统还原论范式显现出局限,亦暴露出其认知边界。
(一)还原论:从系统到分子的拆解逻辑
现代医学将疾病归因于可观察、可测量的病理变化。肿瘤被定义为“基因突变导致的细胞异常增殖”,慢性疼痛则被视为“神经敏化”或“炎症因子释放”的结果。这种“病因—机制—靶点”的线性逻辑,推动了精准医疗的发展。例如,针对HER2阳性乳腺癌使用曲妥珠单抗,对TNF-α过高者使用生物制剂如阿达木单抗。
然而,这种拆解方式在处理复杂系统时带来局限。当疾病进入慢性、多因素、系统性阶段时,单一靶点干预往往难以奏效。许多肿瘤患者经靶向治疗后仍出现耐药,类风湿患者使用生物制剂后仍有关节功能下降,提示疾病并非仅由单一分子驱动。正如研究所指出:“肿瘤的发生发展不仅与单一基因突变相关,更涉及免疫微环境失衡、炎症因子网络紊乱、血管生成异常及代谢重编程等多维度交互作用”;“免疫检查点抑制剂的疗效高度依赖于肿瘤免疫微环境的整体状态……单一阻断PD-1通路难以逆转整体免疫抑制格局”。这表明,慢性复杂疾病本质上是多因素耦合、多层次互动的动态系统,需超越“单靶点–单效应”范式。
(二)靶点干预与标准化路径
现代医学依赖“循证医学”与“临床指南”,强调治疗的标准化与可重复性。随机对照试验(RCT)被视为“金标准”,药物审批必须基于大规模数据支持。这种模式保障了安全性与可推广性,但在个体化层面却显僵化。
以癌痛管理为例,WHO三阶梯止痛原则虽具有指导意义,但长期使用阿片类药物易致便秘、嗜睡、依赖;NSAIDs用于慢性疼痛,长期使用则增加胃肠出血与心血管风险。而对“癌因性疲乏”“化疗后食欲不振”等功能性症状,现代医学常缺乏有效手段,因其无明确“靶点”可干预。这反映了还原论在面对“涌现性”症状时的无力感。
(三)时间观与治疗节奏:急则治标,追求“清除”
现代医学的时间观是“线性—终点导向”的,即目标是尽快清除病灶、恢复正常指标。在肿瘤治疗中表现为“根治性手术”“足量化疗”;在疼痛管理中表现为“迅速镇痛”。这种模式在急性期极具优势,但在慢性阶段,却可能因过度干预而损害生活质量。例如,为追求“无瘤生存”而进行高强度化疗,可能导致患者免疫崩溃、营养不良;为控制疼痛而长期使用阿片类药物,可能引发“药物诱导性疼痛”(OIH)。这反映出其认知范式的一个深层矛盾:重视“疾病”的消除,却可能忽视“患者”作为生命系统的整体稳态。
(四)现代医学的范式拓展:与中医的“殊途同归”
近年来,现代医学逐渐意识到传统还原论的局限,并主动拓展其范式边界。这种拓展并非对中医的妥协,而是科学认知向复杂性的回归,也为中西医融合提供了天然的理论接口。
三是叙事医学强调关注患者“主观体验”和疾病故事,与中医“治人”理念高度契合。中医四诊合参的过程本质上是一种深度健康叙事,通过倾听患者主诉、观察情志状态、了解生活背景,构建个体化诊疗方案。现代中西医结合实践亦强调“以患者为中心”,不仅关注肿瘤指标,更重视睡眠、食欲、情绪及社会功能等整体状态。
现代医学正在从“对抗疾病”走向“调控系统”,而中医早已积累了数千年的系统调控经验,二者在应对复杂疾病的核心逻辑上呈现“殊途同归”的态势。
三、现代系统生物学视角下的“整体观”呼应(从网络调控到系统涌现)
现代系统生物学的发展,为中医整体观提供了重要的科学诠释与量化工具,两者在认知复杂生命系统方面呈现出深刻的“范式趋同”。系统生物学通过整合基因组学、蛋白质组学、代谢组学等多维度数据,构建疾病相关的分子调控网络,其核心思想与中医“整体观”高度契合,均强调从系统层面理解生命现象,而非孤立看待单一分子或通路。
(一)网络药理学对“复方配伍”的诠释
近年来兴起的网络药理学研究,为中药复方的“多成分-多靶点-多通路”作用模式提供了系统层面的证据。例如,对黄连解毒汤(常用于肿瘤辅助治疗)的系统生物学分析显示,其活性成分可通过作用于PI3K/Akt、MAPK、NF-κB等关键信号网络,协同调节炎症、细胞凋亡、血管生成等多个病理环节。这与中医“君臣佐使”配伍思想中“协同增效、系统调节”的逻辑完全一致。研究进一步发现,复方中某些成分单独作用时效应微弱,但在网络中可通过调节“枢纽基因”(关键节点)显著增强整体药效,这恰是复杂系统中“整体大于部分之和”的涌现性体现,也解释了中医复方“多靶点弱干预”的优势。
(二)系统生物学揭示“证”的物质基础
中医“证”的本质是机体在疾病状态下的一种系统功能状态。系统生物学通过整合组学数据,正逐步揭示“证”的分子网络特征。例如,临床与动物研究表明,“肾阳虚证”与“肾阴虚证”在能量代谢状态上呈现显著对立:肾阴虚者静息能量代谢率升高、骨形成活跃,而肾阳虚者则代谢率降低、肌肉减少、线粒体功能受损。
这些差异并非单个生物标志物的变化,而是代谢网络的整体重构,这为中医“同病异治”提供了现代科学解释:即使疾病诊断相同(如类风湿关节炎),因个体处于不同“证”态(寒痹vs.热痹),其内在分子网络状态也不同,因此需要不同干预策略以恢复网络平衡。
(三)从“单一靶点”到“网络调控”的范式转变
传统药物研发追求“一个基因、一种药物、一个疾病”的线性模式,但在复杂疾病中屡遇瓶颈(如耐药性)。系统生物学倡导的“网络医学”理念,将疾病视为动态失衡的分子网络,治疗目标从“抑制单一靶点”转向“修复网络稳态”。例如,在肿瘤研究领域,针对多个关键节点的“多靶点联合干预”策略,往往比最强效的单靶点药物更能有效控制肿瘤进展并延缓耐药。这种思路与中医通过复方进行“多靶点弱干预”、引导系统恢复自稳态的策略,在哲学逻辑上完全相通。
表1:中医整体观与系统生物学的理论接口

(四)结论与展望
系统生物学的发展,不仅为中医整体观提供了现代化的科学语言和验证工具,更代表了现代医学自身从还原论向系统思维的范式演进。中医数千年来积累的“关系医学”智慧——关注功能联系而非实体结构、强调动态平衡而非静态正常值,正可弥补现代医学在应对复杂疾病时的认知盲区。未来研究应着力在三个方面:一是构建“证候-网络-方药”对应图谱,实现中医辨证的系统生物学量化;二是开发基于网络扰动的中药复方优化算法,从“经验配伍”走向“计算设计”;三是开展中西医整合的网络药理学临床试验,以“网络修复度”而非单一指标评价疗效。
这一融合路径,将使中医的整体观不再仅仅是哲学理念,而是转化为可计算、可预测、可验证的系统医学实践,最终推动医学范式的根本性进步,继而从“对抗疾病”转向“管理健康系统”。
四、异同比较与特殊作用的哲学解释
通过对两种医学范式的剖析,可见中医与现代医学在肿瘤辅助治疗与慢性疼痛管理中,并非简单的“优劣之分”,而是认知尺度、干预逻辑与价值取向的根本差异,这些差异构成了它们在临床实践中“互补”的可能性基础。
(一)核心异同比较
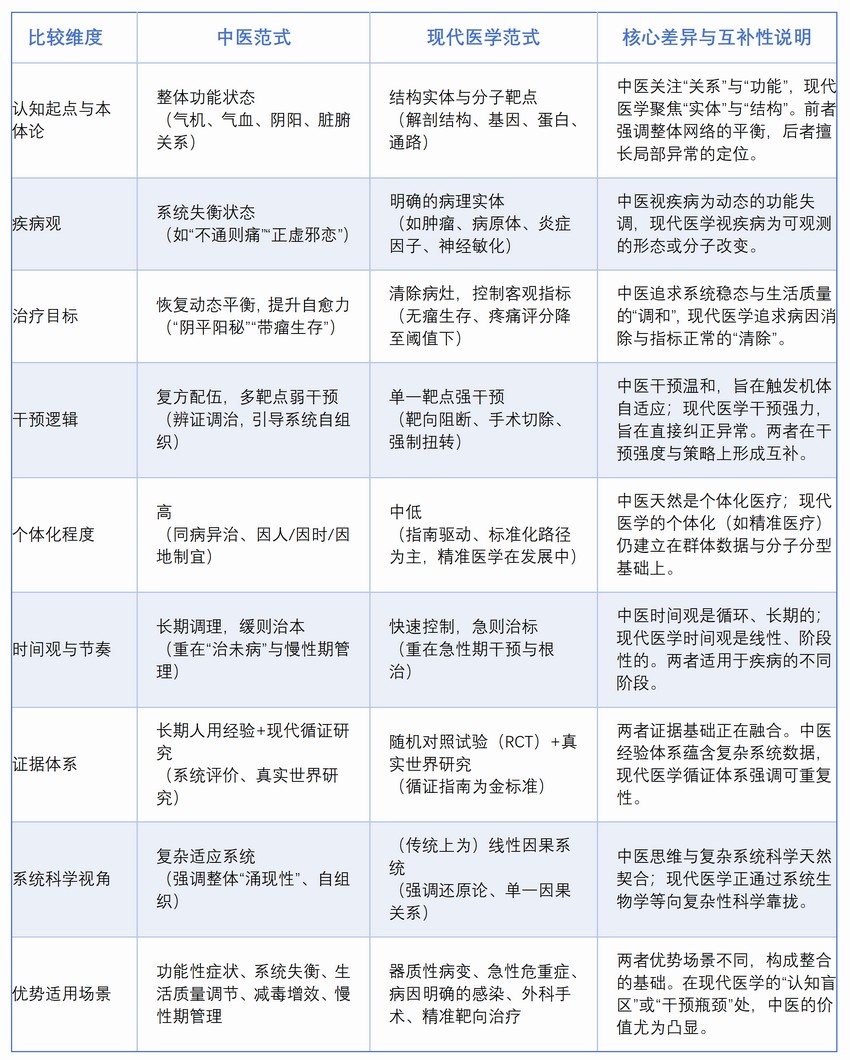
表2:中医与现代医学在肿瘤辅助治疗及慢性疼痛管理中的核心范式比较

(二)特殊作用的哲学解释:为何在复杂系统领域展现出“潜在优势”?
所谓“潜在优势”,并非指中医在所有指标上优于现代医学,而是指其在特定临床情境下提供了更适切的认知与干预框架。基于“复杂适应系统”理论,其特殊作用可从以下三个方面解释。
1. 对“非线性系统”的适应性优势。肿瘤与慢性疼痛均为多因素、多系统参与的复杂疾病,具有典型的“涌现性”特征,即整体表现不能简单还原为部分之和。西医的强力阻断(如切除、杀灭)往往会触发系统的代偿性反弹(如耐药、疼痛过敏)。而中医的“复方配伍”与“整体调节”,本质上是多成分、多靶点的“弱干预”。这种温和的扰动旨在引导系统而非强行扭转系统,通过触发机体的“自组织修复”机制,使系统从一个病态的稳态跃迁至健康的稳态。这与复杂性科学提出的“整体优化优于局部干预”理念高度契合,解释了其在功能性症状与系统性疾病中的独特优势。
2. 对“功能性症状”的解释力与干预力。许多患者主诉疲劳、失眠、情绪低落、食欲不振,现代医学因找不到明确的器质性病变(解剖结构异常)而常归为“心理问题”或“亚健康”,缺乏有效手段。而中医通过“心脾两虚”“肝郁气滞”等证型,精准捕捉了系统功能的“关系性失调”(而非结构性损坏),并用归脾汤、逍遥散等方有效缓解。这种对“关系”的调节,正是应对复杂系统“涌现性”症状的关键。
3. 对“人”的关注超越“病”的控制。中医的治疗始终围绕“患者的生活体验”展开,强调“带瘤生存”“带痛生活”的质量。这与现代缓和医学、整合医学理念高度契合,体现了医学的人文回归。在不少“疑难杂症”无法彻底治愈的现实下,这种人文性的关怀与系统性的调理,构成了医学价值的另一极。
因此,中医的“特殊作用”不在于“替代”,而在于“互为补充”。它填补了现代医学在系统性、功能性、人文性层面的认知空白,特别是在应对具有非线性特征的复杂疾病时,提供了一种现代医学尚不具备的系统干预手段。
五、融合路径——从“对立”到“相向而行”
面对肿瘤与慢性疼痛的复杂挑战,中西医不应继续陷入“科学性”之争,而应走向“范式互补”与“临床协同”。本文提出“双轨并行、以患为轴”的整合模型,推动从“并存”走向“融合”。
(一)双轨并行模型
现代医学主轨。负责病灶控制、分期诊断、急症处理。如手术、放化疗、靶向治疗、急性疼痛控制。
中医辅轨。负责功能调节、症状缓解、体质调理。如改善食欲、减轻疲乏、调节情绪、缓解慢性疼痛。
二者非替代关系,而是功能互补、阶段协同。例如化疗期间用小柴胡汤减轻恶心,缓解期用黄芪建中汤调理脾胃等,建议根据疾病阶段与目标动态切换主导角色,而非固定主辅。
(二)实现路径
建立“中西医联合门诊”与MDT模式。在肿瘤中心、风湿科设立联合诊疗单元,由中西医医生共同制定个体化方案,打破科室壁垒。
1. 推动“真实世界研究”与“人用经验数据化”。建立中西医诊疗数据共享平台,统一“肿瘤分期、疼痛评分、中医证型、生存质量”等核心指标的编码标准,整合医院电子病历、医保数据、中医馆诊疗记录,利用人工智能挖掘“证—药—效”的关联规律(如“肝郁气滞型癌痛”与“逍遥散加减”的适配性),为中医标准化提供数据支撑。
2. 建立“多维整合评价体系”(认识论融合)。改变单纯以西医“瘤体大小”或中医“证候积分”评价疗效的单一维度,构建包含生物学指标(客观)+患者报告结局(主观体验)+中医证候积分(状态评价)的综合评价模型。这不仅是方法学的融合,更是两种医学“价值尺度的统一”。
3. 发展“整合医学指南”。在现有临床指南中增设“中医辅助治疗”章节,明确适用人群、推荐方案与禁忌证。
4. 加强“安全监管”与“质量控制”。建立中药饮片“从种植到临床”的全链条溯源体系,规范种植环节的农药使用、加工环节的炮制工艺;制定中医复方的“指纹图谱”标准(如小柴胡汤的特征成分图谱),避免因品种混淆、成分差异导致的疗效不稳定与安全风险;对中药进行重金属、农药残留、品种鉴定等检测,确保用药安全。
5. 推动医学教育改革。在西医教育中增设中医核心哲学课程,在中医教育中强化现代医学知识,培养“中西医协同型医生”,既要求西医医生掌握中医核心哲学(整体观、辨证论治)与常见辅助疗法(如化疗减毒的经典方剂),也要求中医医生掌握现代医学的疾病诊断标准、急症处理原则与安全用药边界,避免“越界诊疗”。
(三)展望:从“对抗”到“共生”
未来医学的发展方向,不应是“谁取代谁”,而是“谁补充谁”。正如恩格尔所言:“生物-心理-社会医学模式”需取代传统生物医学模式。而中医的整体观与系统调控思维,正是这一新范式的天然同盟。中医的实践,为现代医学提供了另一种可能,一种更尊重生命复杂性、更关注患者体验、更强调平衡与共存的医学智慧。
未来的整合医学研究应聚焦“疑难杂症”的精准分层。例如,针对“晚期肿瘤带瘤生存”“难治性慢性疼痛”等现代医学单独处理效果不佳的亚型,开展中西医联合的Ⅲ期RCT研究,明确整合疗法的适用人群、最佳干预时机与协同模式,让两种医学的互补价值在疑难杂症的诊疗中充分释放。
六、研究局限性
本研究主要立足于哲学思辨与文献分析,结合复杂系统理论旨在揭示两种医学体系在认知范式上的根本差异与互补潜力,因此存在以下局限性:
1. 未涉及具体药理机制。本文聚焦于宏观哲学与方法论层面的比较,未深入探讨中药复方或单体成分的具体分子作用机制、信号通路或药代动力学过程。这些微观层面的研究对于阐明中医药的科学内涵至关重要,但超出了本文的哲学探讨范畴。
2. 未进行实证疗效验证。本研究的目的并非评估特定中药方剂或疗法的临床疗效,因此未设计或引用具体的随机对照试验(RCT)或队列研究来量化比较中西医干预措施的有效性与安全性。文中提及的“特殊作用”更多是基于理论逻辑和已有临床观察的推论。
3. 对“现代医学”内部多样性简化。本文将“现代医学”作为一个整体与中医进行对比,侧重其主流的“还原论”范式。实际上,现代医学内部也在不断发展,如系统生物学、精准医学、叙事医学等新兴领域正尝试弥补传统还原论的不足,引入更多整体性和人文关怀的视角。本文对此虽有提及,但未做充分展开。
4. 样本代表性。本文主要基于中文文献和中国传统医学语境下的“中医”进行讨论,其结论在应用于其他传统医学体系(如印度阿育吠陀、西方草药学)时,可能需要进一步的本土化调整与验证。
5. 伦理问题探讨不足。本研究未探讨中西医整合过程中的伦理挑战,如联合诊疗中“疗效归属争议”“患者知情同意的边界”“中医疗法的风险告知规范”等,这些问题直接影响整合模型的临床落地,需后续研究进一步关注。
未来的研究可在本哲学框架的基础上,结合多组学技术、人工智能和高质量的临床研究设计,对中医药的作用机制进行现代化阐释,并开展符合两种医学特点的整合性疗效评估,从而为构建真正意义上的整合医学提供坚实的理论与实践基础。
七、政策建议
在立法与制度保障方面,建议在《中医药法》框架下,研究制定促进中西医结合发展的专项实施细则或指导意见,从国家层面推动《中西医结合发展促进条例》的出台。明确三级肿瘤医院、风湿免疫专科需设立中西医联合诊疗单元,聚焦肿瘤化疗减毒、慢性疼痛调理等核心场景。制定肿瘤、疼痛领域联合诊疗的责任认定与医疗事故鉴定机制,筑牢融合发展的法律边界。
在科研与创新支持方面,设立国家中西医结合专项基金,重点支持中药复方干预复杂疾病的系统生物学研究(如肿瘤相关网络药理学机制)、中西医联合临床试验及中药质量标准化(如肿瘤辅助治疗中药指纹图谱制定)。建设国家级临床数据平台,创新整合西医客观指标(肿瘤缩小率、VAS疼痛评分)与中医证候评分的评价工具,承认真实世界研究在中医药评价中的价值。
在人才培养方面,构建“本科-规培-继续教育”一体化体系。本科阶段增设《中西医结合肿瘤学》《慢性疼痛协同诊疗》课程;规培阶段设立中西医结合方向,要求肿瘤科医师完成不少于3个月中医轮转,掌握核心方剂;继续教育将中医适宜技术纳入考核。进一步完善和推广中西医结合专业职称评审体系,将联合诊疗病例数、整合治疗有效率纳入考核指标。
在医疗服务优化方面,在分级诊疗体系中推广中西医融合服务。基层医疗机构普及肿瘤术后康复、骨关节疼痛调理等适宜技术;鼓励并推动在三级医院率先设立肿瘤、风湿免疫领域中西医联合MDT门诊,将中西医联合诊疗模式建设纳入相关专科能力评价指标,建立远程会诊平台。
在产业与经济支持方面,鼓励研发肿瘤化疗减毒雾化仪、疼痛经络干预仪等中西医结合设备,对中药智能制造企业给予税收优惠。支持社会力量举办肿瘤康复、疼痛调理机构,推动癌痛管理中药制剂国际化认证,在“一带一路”国家布局中西医诊疗中心。
在实施保障方面,成立国家中西医结合发展委员会,建立多部门联席会议制度,聚焦肿瘤、疼痛领域融合的医保衔接、指南制定等关键问题,探索符合中西医结合诊疗特点的打包付费、按疗效价值付费等医保支付方式改革试点。设定联合门诊覆盖率、患者满意度等监测指标,选取10个省份开展试点,推广肿瘤化疗减毒、难治性疼痛联合治疗方案,形成闭环管理与全国推广机制。
华夏大医国学网免责声明
- 1、本网发布的原创内容版权均属本网及资料提供者所有。所有媒体在引用、复制、转载、摘编时需明显标注来源于华夏大医国学网。
- 2、本网转载的文章本网发布的诊治疾病的文章供参考,文章内容如涉及药方和治疗方法,请在医师指导下使用。
- 3、本网发布的诊治疾病的文章供参考,不能据此自行确诊和进行医疗。
- 4、本网转载的文章,在原平台未声明禁止转载的情况下进行转载。只是出于传播更多信息的目的,并不代表赞同其观点或证实其内容,亦不构成任何建议。图文视频等版权归原作者(平台)所有,如有异议请发邮件至 dayi@guozhi.org.cn 联系删除。
会员投稿
手机版
| 学术频道





